Lead DESIGNER, Apple
e-Mail Linkedin

Streamlining Doctor Appointments & Patient Records

2023 marks a major milestone for MySchedule App. Healthcare providers gained seamless access to efficient appointment management, allowing doctors to schedule, reschedule, and store patient records effortlessly—all in one place.

Before, the scheduling process was inefficient, and managing patient records lacked a seamless flow. With my UX and visual design improvements, MySchedule now offers a streamlined, intuitive interface where doctors can efficiently manage appointments and patient records with ease.

Goal & Timeline

Customers expect a UX design that is intuitive, efficient, and visually clear, allowing them to manage appointments and patient records effortlessly. Their goal is to have a seamless, hassle-free experience that saves time, enhances productivity, and ensures easy navigation with minimal learning curve.

Project Overview

Problem Statement

  • Queue Management:
    Difficulty in handling patient queues efficiently
  • Prescription & Medical History Tracking:
    Doctors may forget past prescriptions or medical test histories of patients.
  • Patient Dependency on Paper Records:
    Patients often forget to bring old prescriptions.
  • Verbal Appointment Scheduling:
    Doctors provide appointments verbally, leading to forgotten appointment times.
  • Scheduling Conflicts:
    - Sometimes, doctors schedule appointments on days when they are unavailable.
    - Manual rescheduling of missed appointments can lead to clashes with other patients’ appointments.
Process

Methodology

Discover

Qualitative Research

We conducted in-depth interviews with 10 doctors and therapists via phone calls and Google Meet video conferences to gain insights into the challenges they encounter while managing their clinical practices. To better understand their workflow and difficulties, we asked a series of key questions, including:

  • Can you share a brief overview of your profession and expertise?
  • What does a typical day in your practice look like?
  • How do you efficiently manage patient appointments on a daily basis?
  • Do you maintain written records or notes for your patients?
  • How do you document and track a patient’s medical history?
  • What essential information do you require from patients before beginning a consultation?
  • How do you handle situations where patients miss their scheduled appointments?

Quantitative research

I conducted an online survey using Google Forms to identify patterns and similarities in doctors' needs for MySchedule App. A total of 10 doctors and therapists participated, providing valuable insights into their scheduling challenges and feature preferences. The findings helped in accurately framing the core problems, ensuring the app addresses real user needs effectively.

Key Insights

High Patient Load:

On average, doctors manage between 20 to 50 patients per day, requiring efficient time management.

Patient History Documentation:

Many doctors maintain brief notes on prescriptions to track medical histories, particularly for complex cases

Reminders & Notifications:

Automatic appointment reminders for both doctors and patients can reduce no-shows and Push notifications for urgent schedule changes are helpful.

Standardized Information Expectations:

Most doctors require consistent and specific patient details before initiating consultations.

Manual Appointment Tracking:

The majority of doctors rely on memory and handwritten notes to manage appointments, increasing the risk of scheduling errors.

Missed Appointments Handling:

Typically, doctors do not follow up on missed appointments, but they express a strong need for an automated reminder and rescheduling system to enhance efficiency.

Define

Empathy Map

This process helped refine the target audience with greater clarity while illustrating their needs and behaviors. It provided valuable insights into their thoughts and feelings, allowing for a deeper understanding of their pain points. The data used in the empathy map was derived from user interviews, ensuring an authentic representation of their experiences and expectations.

User Persona
Ideate

Flow Diagram

I created flow diagram using Miro to illustrate how the user navigate throught application.

Card Shorting

Unshorted Card

Through this technique, I discovered how people understand and categories the infomration.

Shorted Card

Synthesis

Affinity Diagram

I conducted brainstorming sessions to generate ideas and gain insights into common thought patterns. To organize opinions and issues effectively, I used an Affinity Diagram, grouping related concepts based on their natural relationships.

I want, I like, What if

Matrix

Feature Prioritization

This prioritization method evaluates features based on two key criteria: their impact on the end user and the effort required for implementation. By using this approach, we can strategically determine which features to prioritize and implement first.

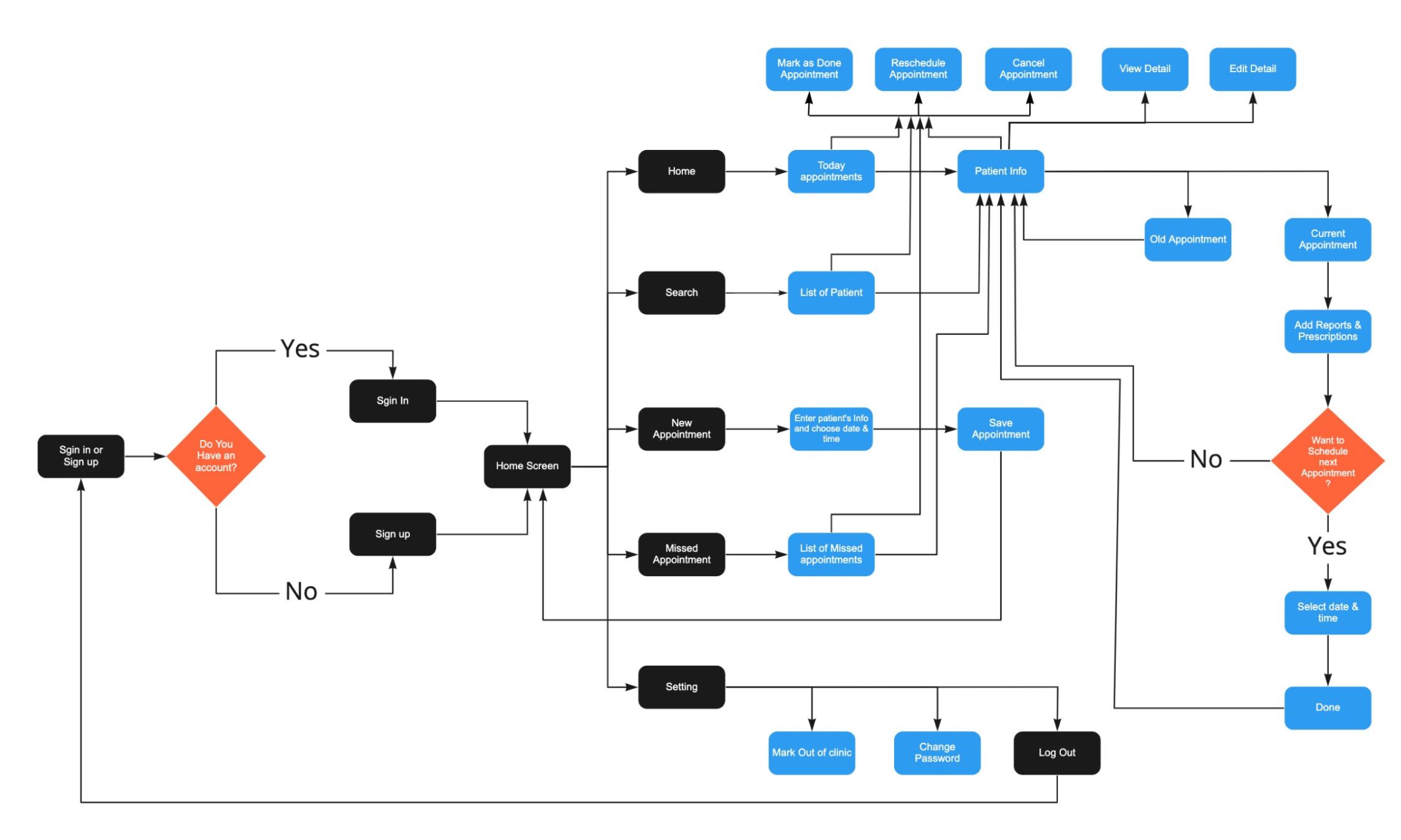
Information Architecture

A well-designed, user-friendly Information Architecture for the MySchedule App ensures that doctors can effortlessly access patient information, prescriptions, and medical reports. By structuring data logically, the app minimizes cognitive load, enabling quick retrieval of essential details. Intuitive navigation, clear categorization, and a streamlined interface enhance efficiency, allowing doctors to focus more on patient care rather than searching for information.

papersketch
Design Process

Low fidelity wireframes

Final Design

More Clarity View

Outcome

Reflections & Learning

  • Doctors can easily store and access patient prescriptions and medical reports, leading to better continuity of care.
  • Automated appointment confirmations and reminders will reduce no-shows and improve scheduling efficiency.
  • A minimal and essential UI will ensure quick access to important features, reducing the learning curve for doctors.
  • User research using JTBD framework
Top

Nrusingh Charan Manik © 2025